意见栏 设为首页 加入收藏
公司新闻
bg大游动态通知
您当前所在的位置: 公司首页 > 公司新闻 > bg大游动态通知
公司在第十三届“挑战杯”中国老员工创业计划竞赛校内选拔赛中斩获佳绩
本文作者:      发布时间:2022-08-20

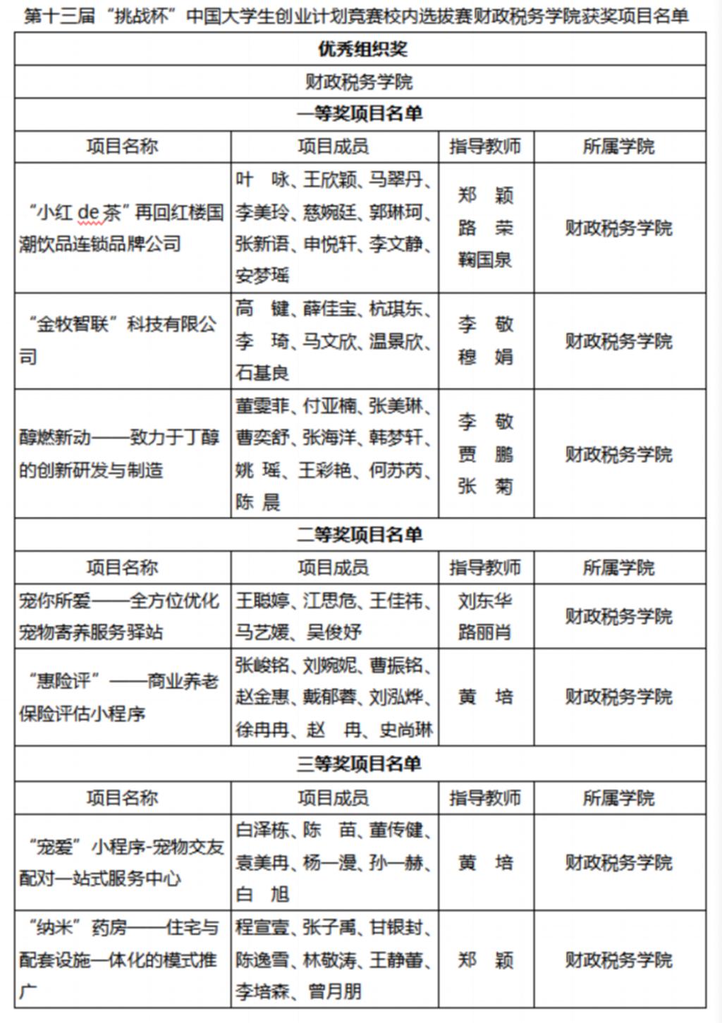
近日,bg大游公布第十三届“挑战杯”中国老员工创业计划竞赛院内选拔赛获奖名单。公司斩获佳绩,公司荣获优秀组织奖,共有7支队伍在本次选拔赛获得校级奖项,其中一等奖3项,二等奖2项,三等奖2项。

本届“挑战杯”在比赛参赛人数、作品数量等方面均取得良好成绩,公司高度重视科技创新创业实践活动,将创新创业人才培养作为工作重点。通过搭建广阔的科创平台,营造了浓厚的氛围,不断鼓励在校生积极投身科技创新实践活动。




版权所有:BG大游(中国)唯一官方网站   地址:石家庄市学府路47号   邮编:050061   技术支持:西安博达软件股份有限公司